This website requires JavaScript.
Explore
Help
Sign In
leo
/
SD
Watch
1
Star
0
Fork
0
You've already forked SD
mirror of
https://github.com/davidalves04/Trabalho-Pratico-SD.git
synced
2025-12-08 12:33:31 +00:00
Code
Issues
Packages
Projects
Releases
Wiki
Activity
Files
4b90827c2ade5a0c80018aa3d68f705e0dff8b26
SD
/
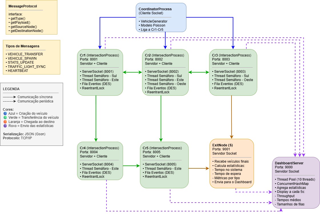
Diagrama de arquitetura - SD.jpg
David Alves
8fe4e564d3
Update Diagrama de arquitetura - SD.jpg
2025-12-04 22:27:01 +00:00
161 KiB
1121x750px
Raw
History